太玄书阁 > 恽代英 > 恽代英文集⑥ | 上页 下页
农村运动


  (一九二四年六月二十八日)

  什么人最便于做农村运动?——假期回乡的学生们,与乡村的小学教师。

  一、要在乡村的人做乡村的事——所以回乡,或在乡间做事的人最好。

  二、要本乡的人做本乡的事——所以本乡学生假期回乡的最好。

  三、要乡村中比较重视的人做本乡的事——所以读书人或教师最好。

  为什么要做农村运动?——大多数被压迫民众觉悟了,才能督促而夹持革命的势力。

  一、农民占全国人口百分之七十以上,所以是民众的一大部分。

  二、农民终岁勤苦耕作甚至不能供养妻子儿女,所以他们最应当渴望革命。

  三、农民倘能为他们的利益而渴望革命,他自能运动兵士(兵士便只是他们的父兄子弟)督促他们使不致懦怯,夹持他们使不致卖民众,以完成革命的工作。

  中国革命不能成功的主因——农民不知渴望革命,甚至厌恶革命。

  一、工人是有势力,然而人数少了。

  二、资产家与智识阶级每是怯懦而自私的,所以他们不愿革命,或不愿为民众利益,而不妥协。

  三、游民兵匪比较勇悍,然而为自己利害,亦易于卖民众。

  农民不知渴望革命,是宣传的材料与方法不合当。

  一、只知用讲演,演剧,或办学校等方法,不肯与农民为个别的亲密的谈话,或给以实际帮助。

  二、不顾乡村风俗习惯,每以态度言语等细故,惹起农民的反感。

  三、不顾农民心理,专好说些打破迷信,改革礼俗的逆耳之言。

  四、不顾农民兴趣与知识程度,说些宽泛的大事,或枯燥的理论。

  五、不娴熟农民的语言,用了许多他们不易了解的名词与成语。

  六、不了解农民真正的痛苦与要求,说的话搔不着痒处所以不能激发他们。

  今天的农村运动最大的意义——不是鼓吹宣传任何事情,亦不要鼓吹宣传任何事情。

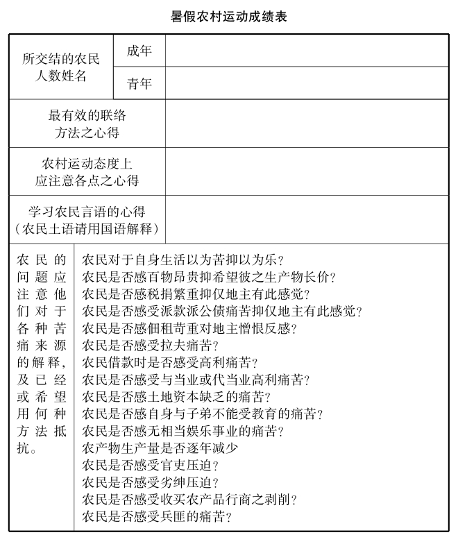
  一、联络农民的感情——这是宣传农民最要的条件,与三五家作朋友,帮助他们或他们的子弟,写信、写契约,教书,教唱歌,教拳术,教体操,讲故事,自由谈话等。

  二、研究宣传农民最合当的方法——从与他们对谈中,学习他们的名词与成语,研究他们的心理,他们的知识程度等以决定农村宣传最合宜的语言与态度。

  三、研究宣传农民最合当的材料——详细而切实的研究农民真正的痛苦与要求,以谋发现农村运动最有力的口号。

  恽代英文集6

  注意农民——特别注意青年农民!

  普通农民似乎是无革命性的,这是由于:

  一、农民无相当的教育,每为安分等邪说所迷惑,以为反抗压迫是罪恶。

  二、农民自己无团结,又无外界援助,故不自信有反抗的力量,而谓各种苦痛为天命。

  三、成年农民感情薄弱,且受痛苦压迫既经多次,渐麻木不知感觉。

  所以用教育或游戏体育等事,将血气旺盛而初受压迫的青年农民团结起来加以训练,这是我们运动成年农民的链锁,而且亦是我们农村革命的主力军。

  今天到乡村去,决不要说革命,反抗,乃至一切新奇可怕的名词,去结交农民!去团结农民!去教育农民!而且最重要的去研究农民!

  这是中国革命最重要而且必要的预备!!

  载《中国青年》第三十七期

  署名:代英


太玄书阁(xuge.org)
上一页 回目录 回首页 下一页